注意:访问本站需要Cookie和JavaScript支持!请设置您的浏览器! 打开购物车 查看留言付款方式联系我们
初中电子 单片机教材一 单片机教材二
搜索上次看见的商品或文章:
商品名、介绍 文章名、内容
首页 电子入门 学单片机 免费资源 下载中心 商品列表 象棋在线 在线绘图 加盟五一 加入收藏 设为首页
本站推荐:
性能可靠的60W石英灯用电子变压器
文章长度[1175] 加入时间[2006/8/10] 更新时间[2026/3/6 20:20:56] 级别[3] [评论] [收藏]
    卤素灯又称石英灯,它具有聚光性好、亮度高、显色性好、外形新颖和寿命长等优点,广泛应用于舞厅、宾馆和商场等场所做局部照明。由于普通石英灯使用12V电压,在使用时需要配备电源变压器,传统使用的工频变压器因效率低、体积重量大而逐渐减少使用。近年来,电子变压器以其高效率、小体积等优势已被大量应用于低压石英灯照明场合。本文介绍一种在国内应用较多、整机性能指标较好的电子变压器电路。
 
 
 
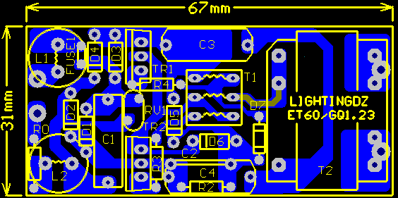
一、电路图

 


二、工作原理
 
    L1、L2、C1组成EMC网络,一方面可以防止本机干扰泄漏到电网,另一方面又可以抑制从电网窜入的各种干扰信号。RV1是压敏电阻,用来旁路电网上的瞬间过压,以保护后级电路。T1选用φ10mm的磁环,N1、N3绕4匝,N2绕1匝,漆包线全部采用φ0.3mm线径;T2使用EE28磁芯,N1用φ0.3mm漆包线绕120匝,N2用φ1.0mm漆包线绕12匝,磁芯不留气隙,组装后须用树脂浸渍处理。
  
 
三、PCB图


1、 本站不保证以上观点正确,就算是本站原创作品,本站也不保证内容正确。
2、如果您拥有本文版权,并且不想在本站转载,请书面通知本站立即删除并且向您公开道歉! 以上可能是本站收集或者转载的文章,本站可能没有文章中的元件或产品,如果您需要类似的商品请 点这里查看商品列表!
本站协议 | 版权信息 |  关于我们 |  本站地图 |  营业执照 |  发票说明 |  付款方式 |  联系方式
深圳市宝安区西乡五壹电子商行——粤ICP备16073394号-1;地址:深圳西乡河西四坊183号;邮编:518102
E-mail:51dz$163.com($改为@);Tel:(0755)27947428
工作时间:9:30-12:00和13:30-17:30和18:30-20:30,无人接听时可以再打手机13537585389